登录
注册
购物车
(
0
)
最近加入
[name]
¥
[price]
x
[num]
立即结算(
0
)
合计:¥
0.00
共
0
件商品
全部分类
水质监测仪
PH/ORP仪表
电导/电阻仪
溶氧和余氯
仪表电极常用配件
其它仪器仪表
水质分析仪
多参数水质监测仪
浊度计/浓度计
天平仪器
滴定仪
电子秤
流量液位压力
流量计
压力表
液位计
温度变送器
其他仪表配件
压力变送器
其他变送器
物位计
计量泵
电磁隔膜计量泵
机械隔膜计量泵
柱塞式计量泵
液压隔膜计量泵
计量泵配件
其他类型计量泵
液体搅拌机
KD小型搅拌机
D型立式搅拌机
ML型慢速搅拌机
C型移动式搅拌机
其他搅拌器
气动隔膜泵
塑料气动隔膜泵
金属气动隔膜泵
食品级隔膜泵
电子级隔膜泵
隔膜泵配件
成套加药系统
循环水加药装置
RO反渗透装置
干粉投加装置
配电箱定制
非标系统订制
纯水设备
RO膜及膜壳
控制阀门
过滤产品
药箱和储罐
水处理耗材
其它产品
标准溶液
管路配件
泵类产品
螺杆泵
其它
变频器
鼓风机
水泵
离心泵
潜水泵
磁力泵
污水泵
自吸泵
管道泵
增压泵
其他类型泵
水质监测仪
流量液位压力
计量泵
液体搅拌机
气动隔膜泵
成套加药系统
纯水设备
流量液位压力
〉
压力变送器
〉 威卡wika微型压力传感器负压保护用于机械制造液压和气动技术M-11
威卡wika微型压力传感器负压保护用于机械制造液压和气动技术M-11
价格
¥0.00
市 场 价 格:
0.00
优 惠 价:
0.00
品 牌 名 称:
威卡
商 品 编 码:
规 格 型 号:
产 品 名 称:
备 注:
+
-
加入购物车
商品介绍
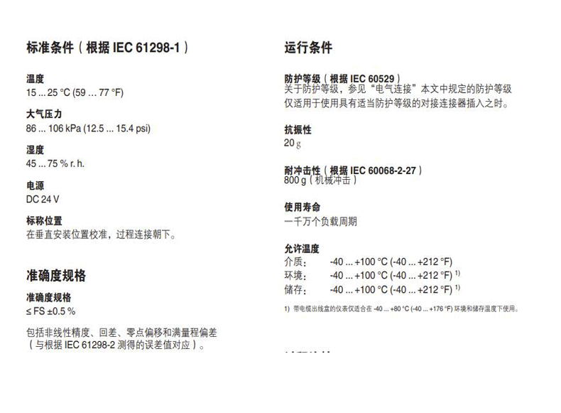
WIKA M-11微型压力变送器是一款高性能、坚固耐用的压力测量设备,专为严苛工业环境设计。产品采用不锈钢材质,具备出色的耐压性、抗震性和稳定性,适用于多种复杂工况。 M-11型配备平嵌隔膜过程连接,特别适合测量粘稠、含微粒或易结晶的介质,有效防止堵塞和损坏。测量范围覆盖0...1.6MPa至0...100MPa,精度高达±0.5%,输出信号支持4...20mA(2线制)和1...5V/0.1...10V(3线制),满足多样化系统集成需求。 产品具备IP65/IP67防护等级,可在潮湿、粉尘等恶劣环境中稳定运行。工作温度范围广(-40℃~+100℃),抗振达20g,耐冲击800g,使用寿命长达一千万次负载循环。小巧紧凑的设计使其在空间受限场合也能轻松安装。 广泛应用于机械制造、石油化工、食品饮料、电力工程等行业。山东润泽北方测控设备有限公司提供专业技术支持与定制化测量解决方案,确保产品完美匹配实际使用场景。
售后保障
商品(50000)
手机社区
0
电话号码
13817527088
置顶