登录
注册
购物车
(
0
)
最近加入
[name]
¥
[price]
x
[num]
立即结算(
0
)
合计:¥
0.00
共
0
件商品
全部分类
水质监测仪
PH/ORP仪表
电导/电阻仪
溶氧和余氯
仪表电极常用配件
其它仪器仪表
水质分析仪
多参数水质监测仪
浊度计/浓度计
天平仪器
滴定仪
电子秤
流量液位压力
流量计
压力表
液位计
温度变送器
其他仪表配件
压力变送器
其他变送器
物位计
计量泵
电磁隔膜计量泵
机械隔膜计量泵
柱塞式计量泵
液压隔膜计量泵
计量泵配件
其他类型计量泵
液体搅拌机
KD小型搅拌机
D型立式搅拌机
ML型慢速搅拌机
C型移动式搅拌机
其他搅拌器
气动隔膜泵
塑料气动隔膜泵
金属气动隔膜泵
食品级隔膜泵
电子级隔膜泵
隔膜泵配件
成套加药系统
循环水加药装置
RO反渗透装置
干粉投加装置
配电箱定制
非标系统订制
纯水设备
RO膜及膜壳
控制阀门
过滤产品
药箱和储罐
水处理耗材
其它产品
标准溶液
管路配件
泵类产品
螺杆泵
其它
变频器
鼓风机
水泵
离心泵
潜水泵
磁力泵
污水泵
自吸泵
管道泵
增压泵
其他类型泵
水质监测仪
流量液位压力
计量泵
液体搅拌机
气动隔膜泵
成套加药系统
纯水设备
水质监测仪
〉
水质分析仪
〉 Rs485叶绿素荧光传感器在线叶绿素A数字式传感器CHLO-406A
Rs485叶绿素荧光传感器在线叶绿素A数字式传感器CHLO-406A
价格
¥0.00
市 场 价 格:
0.00
优 惠 价:
0.00
品 牌 名 称:
爱力浦
商 品 编 码:
规 格 型 号:
产 品 名 称:
备 注:
+
-
加入购物车
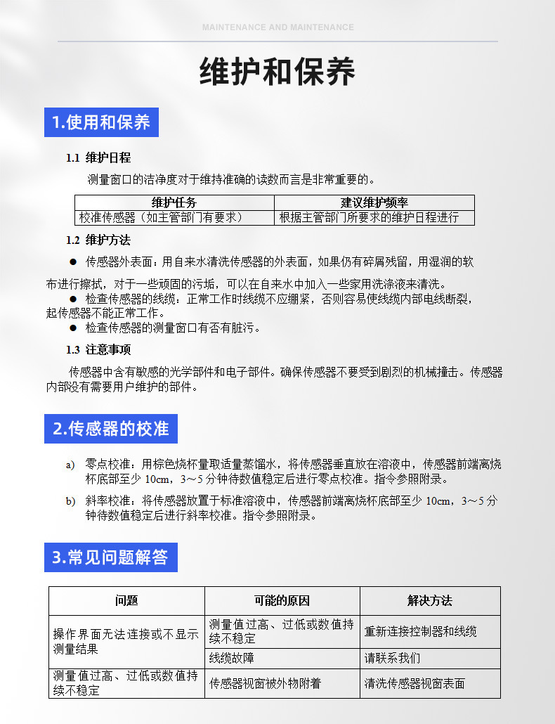
商品介绍
凯米斯物联传感科技有限公司专业提供在线水质传感器解决方案,主打产品CHLO-406A叶绿素传感器广泛应用于水环境监测领域。该传感器采用散射光法测量原理,量程为0~400.0μg/L,分辨率高达0.1μg/L,测量精准、性能稳定。具备RS-485接口,支持Modbus/RTU协议,可轻松对接PLC、DCS、工业控制计算机等第三方设备。传感器采用POM材质外壳,配备3/4NPT标准螺纹安装接口,支持最大20米水下作业,防护等级达IP68,防水防污易清洁。内置温度传感器,支持自动温度补偿,并提供两点校准功能,确保长期测量准确性。线缆标准5米,可按需定制。产品适用于环保水利、供水污水、现代农业、工业自动化及海洋环境等场景。凯米斯提供工厂直营、按需定制、正规发票、技术支持与完善售后,承诺终生维修与远程技术协助,是您值得信赖的水质监测合作伙伴。
售后保障
商品(50000)
手机社区
0
电话号码
13817527088
置顶